欢迎访问星空游戏平台登录入口官网
欢迎访问星空游戏平台登录入口官网

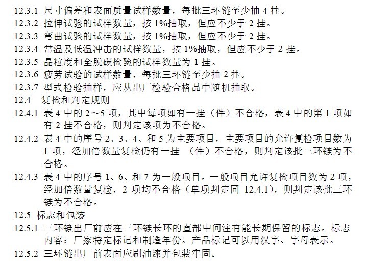
矿车三环链的生产全过程,选材,选料,工艺标准,制造过程,检验出厂

济宁卓力工矿设备有限公司专业生产无缝三环链/矿车三环链锻打/焊接型三环链/32矿车万能链/40矿车链接销/锯齿环/弧齿环/星空电竞入口官网app,各种扁平接链环等及矿山施工设备的综合性公司,产品一上市就得到广大用户的支持和青睐,是众多煤矿供货商首选,现产品已销往全国各地及东南亚,为让用户降低成本费用,把这些质优价廉的产品提供给广大用户。




欢迎拨打24小时热线电话:400-083-4511,186-0537-4511